根据《彩票发行销售管理办法》(财综〔2018〕67号)的规定,国家体育总局体育彩票管理中心决定:自2020年5月30日24时起,在全国范围内停止销售在销即开型体育彩票游戏中2015年(含)前印制的各批次彩票。
本次停止销售的即开型体育彩票印制批次范围如下:
一、印刷批次号是7位数字的即开型体育彩票:前三位为“108”、“109”、“110”、“111”、“112”、“113”、“114”、“115”。
二、印刷批次号是9位数字的即开型体育彩票:前五位为 “12008”、“12009”、“12010”、“12011”、“12012”、“12013”、“12014”、“12015”。
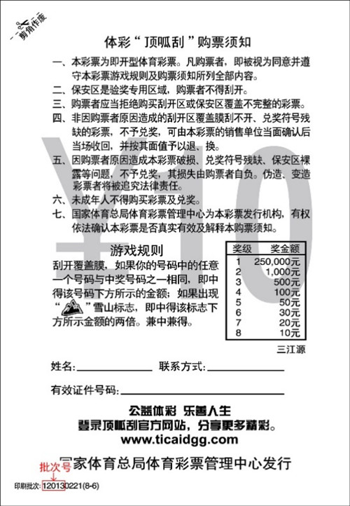
印刷批次号见票背左下角,位置如图所示:


属于以上范围印刷批次的即开型体育彩票,兑奖截止时间为2020年7月29日24时。请已购买以上批次即开型体育彩票的购彩者在兑奖截止日期前及时兑奖。
不属于以上范围印刷批次的同名即开型体育彩票产品可继续销售、兑奖。
特此公告。
国家体育总局体育彩票管理中心
2020年4月1日